Конструкция домофона
Главным требованием ко внешним панелям является высокая прочность корпуса, чтобы устройство могло противостоять погодным условиям. На основе предлагаемых элементов можно создать малопользовательские и многопользовательские домофонные системы любой конфигурации.
Причем имеется возможность организовать управление двумя замками.
Для этого нужно найти маленький короб от которого идут кабеля в соответствии с количеством квартир на площадке. Ниже я представил стандартный комплект поставки электромеханического и электромагнитного замка.
Прочность — корпус панели может быть сделан из пластика или металла в зависимости от вида. Все кабеля, особенно витая пара с экранирующей оплёткой, должны быть надёжно заземлены. Алгоритмы работы «цифрового» и четырехпроводного домофонов разобраны по полочкам, примерные параметры сигналов определены. Slinex SLIP — эта модель считается лучшим домофоном для частного дома.
Соответственно теряется звук, появляются помехи на видео. Одними из наиболее распространенных являются чипы Dallas Touch Memory одноименного производителя. Подключаем жилы к щитку.

Они практически исключают вероятность взлома. Чем это чревато? Настройка ПО У большинства производителей программное обеспечение для видеонаблюдения отличается не только от конкурентов, но и у различных модельных рядов. Теперь попробуем разобраться как генерируется вызывной сигнал и сигнал открытия двери.
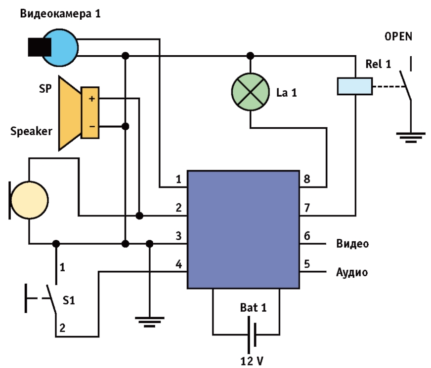
Для качественной передачи видеоинформации на удаленные расстояния лучше всего подходит коаксиальный кабель, обладающий волновым сопротивлением в 75 Ом. В нашем случае это 10В. Далее размещаете внутри блок управления замком и подключаете к нему провода: Два выведенных конца от БУЗ заводите на родные клеммы замка в любой последовательности. Среди них домофонные системы, позволяющие дистанционно контролировать посетителей и управлять их доступом, пользуются популярностью, а их конструкции постоянно совершенствуются.
К ней предъявляются меньшие требования по антивандальной защите. Механический доводчик двери Это один из необходимых элементов домофонной системы, работающий автоматически для приведения двери в закрытое положение после прохода через нее посетителя в любую сторону. Более затратная с точки зрения монтажных материалов. Каких-то особенных требований, кроме надежности к блокам питания не предъявляется.
Вызывная антивандальная панель Tantos Stich
Что представляет собой трубка домофона?
Трубка для домофона представляет собой один из компонентов переговорного устройства защитной системы, который обеспечивает связь между владельцем и желающим попасть в помещение. Если внешним элементом связи является вызывная панель, расположенная снаружи, то трубка – это домашний прибор, который устанавливается внутри охраняемого помещения. Такую трубку можно монтировать, как самостоятельно, так и вызвать специальную бригаду.
В большинстве случаев трубка обеспечивает связь сразу же после ее поднятия, без необходимости нажатия каких-либо комбинаций. Установка трубки обычно ложится на плечи профессионалов.
На фото вы видите изображение трубки аудиодомофона
Каждый тип защитного средства требует определенную трубку, так как для разных устройств нужно прокладывание определенного количества проводов.
Если используется цифровой домофон, то в таком случае вам понадобиться один кабель, который прокладывается от цифровой панели. При помощи отдельных его ветвей он подключается к каждой отдельной квартире. Если в доме вмонтирован домофон координатно-матрического типа, то тогда установка предполагает прокладывание проводов, равных количеству квартир в подъезде.
Установка домофона для подъезда
При монтаже сети в многоквартирном доме сэкономить на конечной стоимости работы за счет отказа от мастера не получится. Конечно, алгоритм по работе с установкой не меняется, но добавляется надобность правильного подключения всех абонентов. К цифровому комплексу приемные блоки подключаются параллельно. Именно поэтому при выходе из строя одного аппарата приходит в негодность вся сеть. Ей требуется двужильный сигнальный кабель. Чтобы закодировать каждую квартиру отдельно, на цепь нужно накладывать перемычки. Цена координатной цепи меньше, но последняя требует большего внимания. Зато она надежнее для каждого отдельно взятого абонента, потому что блоки подключаются последовательно, как в гирлянде: одна потухшая лампочка не влияет на сотню других.
Важные моменты
А теперь – обещанные семь пунктов, на которые обязательно надо обратить внимание, вне зависимости от того, будете вы проводить монтажные работы своими руками или обратитесь к мастеру. Это ваш чек-лист, который должен быть в голове
Ну, или перед глазами, записанный на листок. Поехали!
1. Выбирайте место для видеодомофона, к которому у вас есть легкий доступ. Когда мы находим панель в коридоре или в другой комнате, где мы часто останавливаемся или к которой у нас есть легкий доступ, нам будет намного удобнее пользоваться видеофоном
Также стоит обратить внимание на то, что монитор видеофона установлен на самом удобном для жителей уровне. Видимость ЖК-экрана под правильным углом
2. Кабели должны соответствовать требованиям, указанным в инструкциях производителя (соответствующее количество проводов, соответствующее поперечное сечение, усиление). Использование многоядерных телефонных проводов – довольно частая ошибка сборки. Помните, что они очень устойчивы к механическим повреждениям, они также не подходят для укладки снаружи, в земле даже в защитной трубке. Мы также должны помнить, что мы не должны помещать кабели в легкодоступные места. В идеале, если они экранированы, изолируются так, чтобы они не подвергались механическим повреждениям или наводнениям.
3. Должна быть возможность аварийного открытия двери – если мы не предвидим такой возможности, может получиться, что после случайного захлопывания входа или потери ключей мы не доберемся до нашего дома. Стоит установить дополнительную скрытую кнопку открытия, особенно у ворот. Он также может быть внешней панелью с кодированным доступом. Установка входного телефона
4. Адаптация места для монтажа внешней панели домофона или видеофона. Ошибка, или, скорее, серьезная проблема, заключается в установке межсоединений или видеофонов в старых домах без предварительной подготовки ниш и мест для сборки и защиты проводов. Проблема возникает особенно в старых домах или их заборах. Установка домофона или видеофона должна быть запланирована сразу, все еще на этапе установки дома или ограждения. Тогда мы можем, например, в кирпичной стойке или у входа, сделать специальные ниши для панели, электромагнитную защелку и подготовить пространство для проводов. Благодаря этому вы можете избежать неудобных стен. Обычно вам нужно прокладывать провода внутри стен (контролируя сцепное устройство), даже если у вас есть модель беспроводного домофона.
5. Следите за правильностью освещения – это может относиться как к месту перед воротами, так и к входу в дом. Обычно видеофоны оснащены диодами, которые позволяют получать изображение даже в темноте, но обычно они имеют небольшой диапазон. Поэтому стоит добавить дополнительную лампу, которая включается после наступления темноты, проливая свет на людей, входящих. Он может включаться с помощью кнопки вызова домофона. Объектив видеотелефона не должен подвергаться воздействию прямых солнечных лучей, потому что полученное изображение будет очень расплывчатым. Стоит задуматься о присоединении к установке, а также о функции включения освещения дома, особенно когда он довольно длинный. Полезен сумеречный датчик и таймер, который ограничивает время работы освещения.
6
Обратите особое внимание на маршрутизацию кабеля. Кабель, соединяющий внутреннюю и внешнюю панель домофона или видеофона, должен удовлетворять требованиям модели устройства (количество ядер, минимальное поперечное сечение, возможно, необходимость экранирования)
Часто для этой цели используются многоядерные телефонные линии, которые – из-за их низкой механической прочности – не должны размещаться непосредственно в земле, а приводятся в защитную трубку.
Столь же хорошее, хотя и более дорогое решение – использовать силовой кабель типа YkY, например, 3 x 1,5 мм2.
При планировании маршрута трубопровода необходимо помнить, что он не будет в том месте, где поверхность будет затвердевать. Возможные соединения выполняются в воздухонепроницаемых банках на высоте, не подверженной затоплению.
7. Предусмотрите ограждение для вызывной панели. Если вы планируете установить домофон или видеодомофон, на стадии строительства стоит адаптировать к установке внешней панели
Это особенно важно для столбов ворот кирпичной кладки. При размещении столбов в них должны быть сделаны ниши под панелью, благодаря чему мы избежим резки кирпичей
Чем отличаются модели Цифрал
Благодаря расширенному производству и постоянному вниманию производителя к запросам потребителей линейный ряд трубок Цифрал имеет большой ассортимент. В продаже можно выбрать оборудование различное по габаритам, форме, дизайну и функциональным возможностям.
Существуют устройства, позволяющие устанавливать в квартиру не одну, а две трубки, разнесенные по разным помещениям.
Эксклюзивные модели, которые ценят неординарные люди, могут быть изготовлены под индивидуальный заказ.
Оборудование выпускается для работы в режиме аудио или видео общения.
Производство трубок Цифрал представлено в видеоролике владельца ООО НТП Cifral.
Как и любая техника, трубка может поломаться. Это типичный недостаток оборудования у домофонов любой системы.
Однако, трубку Cifral не так уж сложно восстановить без привлечения посторонних специалистов.
Электрическая защита
У домашнего домофона подключение к электропитанию должно происходить через сеть, защищенную предохранителем 10А или же автоматом 16А. Чтобы быть уверенным в собственной безопасности и безопасности семьи/соседей, монтажнику необходимо установить УЗО (устройство защитного отключения) 30мА.
При этом возможны 2 типа электропитания:
- Когда переговорное устройство подключается прямо к розетке с помощью силового провода, а трансформатор интегрирован в переговорное устройство.
- Или когда трансформатор подключается и к переговорному устройству (без интеграции), и к электрической сети.
Монтаж систем домофонов: особенности и основные шаги
В настоящее время смонтировать домофон своими руками загородном доме или квартире – процесс сравнительно несложный и вполне под силу каждому, кто хоть немного умеет работать руками и знает основы электротехники.
Процесс монтажа подобных агрегатов состоит из нескольких этапов:
Выбор комплекта. Сегодня каждый может сделать домофон для своего дома практически самостоятельно. Суть заключается в том, что можно подобрать оптимальный вариант оборудования в зависимости от личных пожеланий, а также особенностей зданий. Первый и наиболее простой тип домофонов – аудиопереговорные аппараты, позволяющие поддерживать связь между гостей при помощи аудиотрубки и аудиовызывного прибора. Более продвинутыми устройствами являются видеодомофоны своими руками которые установить также несложно;
Подбор места для монтажа домофонных устройств. От того места, где установлен домофон, зачастую, зависит также и угол обзора самого вызывного аппарата, удобство в пользовании, собственно, домофона. В большинстве случаев, вызывные устройства домофона своими руками необходимо монтировать со стороны открывания дверного полотна, на высоте 152-155 сантиметров от пола
Если устанавливается видеодомофон, то чрезвычайно важно учитывать, что угол обзорности у множества современных камер составляет 70-90 градусов в горизонтальной плоскости и 50-70 градусов по вертикали. Благодаря этому, можно обеспечить отличную обзорность, просматривать все детали, находящиеся перед камерой;
Прокладка кабельной проводки
Довольно значимый момент, так как качественно проложенный и заизолированный кабель сделает домофон удобным, сократить объем помех. Наилучшим вариантом для прокладки применять «витую пару». Еще более оптимальный, но дорогой вариант — специальный кабель. Следует отметить, что нужно избегать прокладывать кабельной магистрали в непосредственной близости от силовых линий, а максимальное расстояние между вызывным и принимающим устройствами должно быть не более 30-40 метров. Для электромеханического замочного механизма нужно проложить к двери отдельный кабель к принимающей панели либо вызывному устройству либо;
Установка техники. Монтируя аудиодомофон своими руками, важно тщательно отнестись к монтажу самих аппаратов. Как правило, большинство видов оборудования крепится при помощи 2-3 саморезов. Все, что нужно — просто разметить место под крепежные элементы, просверлить предварительно отверстия, подключить проводку, а также закрепить оборудование. После включения в сеть аппарат сразу же можно тестировать и эксплуатировать.
—————————————————————————————————————
Руководитель группы технической поддержки Максименко Игорь.
Подключение монитора домофона
Когда наступает момент подключения, с конца кабеля снимается изоляция, а жилы маркируются следующим образом:
жила для передачи аудиосигнала – “А”
для передачи видеосигнала – “V”
питание вызывной панели – “B+”
земля или минус – “GND”
Такой же маркировки придерживайтесь, ориентируясь по цветам, на обратной стороне кабеля возле видеодомофона.
Для надежности контактного соединения жилы можно опрессовать наконечниками.
Далее через колонну и по калитке нужно проложить второй отрезок кабеля – от вызывной панели до эл.механического замка. По стене забора кабель можно защитить пластиковым каналом, а на калитке сделать гибкий переход.
С этого отрезка также снимаете изоляцию, а жилы подписываете следующим образом:
два провода – ”замок”
”B+” – питание от вызывной панели
”GND” – земля, он же минус
Такое же обозначение делается на втором конце кабеля возле замка.
После этого можете засыпать траншею и производить отделочные работы.
В доме видеодомофон подключается к ближайшей розетке. Если ее поблизости нет, придется проложить кабель ВВГнг-Ls 2*1,5мм2 и установить ее рядышком.
Переходим к непосредственному подключению панели видеодомофона.
Закрепляете поддерживающий кронштейн на стене и подключаете четыре промаркированных провода на свои клеммы: аудио выход, видео выход, питание, земля.
На некоторых мониторах таких клемм нет, зато присутствуют пиновые разъемы, предназначенные для подключения одновременно нескольких устройств – видеокамер, интеркома, еще нескольких панелей.
Втыкаете штекерный разъем в свое гнездо, а провода соединяете прессовкой или пайкой.
Если у вас от штекера отходит не четыре провода, а пять, скорее всего у вас модель со встроенным БУЗ. Пятый проводок это и есть отдельное питание.
Такие устройства сносно работают только при малых расстояниях, когда от монитора до калитки не более 5 метров. Поэтому всегда лучше использовать отдельный БУЗ, а лишний провод можете откинуть или выкусить.
После подключения фиксируете монитор на кронштейне.
Как установить домофон своими руками
Многие задаются вопросом, можно ли подключить цифровой домофон самому? Допустим, требуется установка домофона в квартире под номером 55. Подключить домофон в квартире к проводу с коммутатора – это не все действия, которые требуются для функционирования нового устройства. Необходима настройка домофона. Как сделать это?
- Открыть корпус детали.
- Там будет система из 8 перемычек. Поставить их все в выключенное состояние.
- Нужно набрать сумму 55. Начинать с наибольшего числа, но которое меньше числа 55 – это число 32.
- Далее идти по убыванию. Если второе меньшее число в сумме с первым дает сумму больше нужного, то его не включать. Итак, 32 плюс 16 равняется 48, что меньше 55. Следовательно, включаем перемычку под значением 16.
- К сумме 48 прибавляем 8, получаем 56, что больше 55. Переключатель 8, ранее выключенный, должен оставаться в этом положении.
- Сумма все еще 48, к ней прибавляем следующий тумблер с номиналом 4, сумма становится равной 52. Это меньше 55, включаем данную перемычку.
- Осталось набрать еще слагаемое со значением 3, чтобы получить сумму 55. Последовательно прибавляя оставшиеся перемычки 2 и 1, можно набрать сумму 55. Следовательно, включаем и их.
- Итак, получаем для 55 включенные перемычки – 1, 2, 4, 16, 32. Отключенные – 8, 64, 128.
Установка домофона своими руками для координатной схемы делается следующим образом.
- В коммутаторе есть две платы с шинами для подключения десяток и единиц от значения квартиры. Для номера 55 десятки – 5, единицы – 5.
- Какой кабель подключать в определенное гнездо? Плюсовой контакт подсоединяем к десяткам. Минусовый провод – также к единицам. Определить плату можно по количеству гнезд. Этот факт поможет не перепутать местами провода.
Процесс самостоятельного подключения не требует сложных работ, стоит всего лишь соблюдать полярность проводов и делать простые вычисления.
Видео о том, как подключить домофон самостоятельно:
Проголосовали более 280 раз, средняя оценка 5
Виды домофонов
Домофоны можно подразделять по различным принципам:
- по типу передаваемой информации. Различают аудио- и видеодомофоны. Если аудиоустройства позволяют слышать гостя, то видеокамеры позволяют также видеть его;
- по способу передачи информации. Системы, имеющие минимум проводов, все больше используются в современном мире. Проводной домофон вытесняется беспроводными устройствами;
Антенна передает сигнал с внешней панели
по схеме подключения домофона. Эта главная из особенностей разбиения домофонных систем. Схема подключения домофона напрямую влияет на работу и сложность монтажа всей системы.
Аудио- и видеодомофоны
Аудиоустройства позволяют осуществлять двухсторонний звуковой контакт. Изделия, имеющие встроенную видеокамеру, воспроизводят картинку на экране внутренней панели. Современные устройства могут работать как с одной видеокамерой, так и с несколькими. Работающий с дополнительными камерами домофон позволяет контролировать весь периметр участка.
Передача без проводов
Передача сигнала в виде радиоволн, без использования провода для работы домофона, облегчает жизнь. Радиодомофоны имеют преимущество контроля входа и управления замком дистанционно из различных мест в доме.
Цифровые и координатные домофоны
Цифровой домофон характерен тем, что трубки подключаются последовательно, как гирлянда. Главный минус такой схемы подключения заключается в зависимости всей системы от функционирования каждой трубки. Если одна из трубок выйдет из строя, то вся система перестанет работать. Это вызывает определенные трудности в исправлении неполадок, потому что выявлять нерабочий элемент нужно опытным путем.
Чтобы облегчить поиск неисправностей и контроль работы трубок, устанавливают этажные микроконтроллеры. Данные изделия помогают настроить домофон, определить рабочее состояние трубок для каждого этажа. Работает это следующим образом: этажный коммутатор отправляет сигнал по контуру, если сигнал не проходит, то устраняют неполадки на данном этаже. К такому этажному коммутатору можно подключить до 5 абонентов.
Цифровой домофон
Работает цифровая система путем подачи на коммутатор определенного цифрового сигнала, который кодируется в зависимости от вызванной квартиры. Этот сигнал отправляется по контуру всех трубок для сверки с их шифрами. Если есть совпадение, то производится контакт внешней панели с совпавшей трубкой. Шифр на трубке устанавливается при помощи специальных перемычек в корпусе внутренней панели. В корпусе каждой трубки имеется 8 перемычек под цифровыми значениями 1, 2, 4, 8, 16, 32, 64, 128. Определенная комбинация включенных и выключенных перемычек определяет шифр – номер квартиры. Сумма всех включенных перемычек должна совпадать с номером квартиры. Нехитрыми вычислениями можно понять, что на один подъезд можно подключить до 255 абонентов.
Координатные домофоны не имеют зависимости между собой. Поэтому выход одной составляющей из рабочего состояния не вызовет сбоя всей системы. По этой схеме трубки к коммутатору подсоединяются отдельными проводами. Коммутатор имеет две платы, к которым нужно подсоединять провода с внутренних панелей. Устанавливая соединение, нужно сохранять полярность подключений, иначе это вызовет сбои в работе системы. Стандартный координатный домофон имеет возможность подключить до 80 абонентов. Одна плата коммутатора имеет 8 гнезд подключения для десятков со значением от 0 до 7, а вторая плата – 10 гнезд для единиц со значениями от 0 до 9.
Схема координатного домофона
Порядок установки домофона
Перед тем как начать монтажные работы необходимо составить план размещения элементов домофонной системы
Особенно важно продумать место размещения разговорной трубки или видеотерминала. Они должны располагаться в том месте, где чаще всего находятся люди в течение дня
Возможно, таким местом окажется кухня.
Составив план и оценив необходимое количество провода, производят прокладку силового и сигнальных кабелей. Затем монтируют элементы СКУД. На следующем этапе производят электрические соединения и проверку работоспособности домофона.
Прокладка кабелей
Провода и кабели следует прокладывать в гофрированных гибких трубах, пластиковых или металлических. Гофру можно использовать при наружной прокладке проводов и при прокладке в стенах, за гипсокартонном. Для прокладки кабелей в земле можно применить полиэтиленовые трубы низкого давления. Глубина прокладки кабеля в земле должна составлять не менее 40 – 60 см. При наружной прокладке по стенам провода укладываю кабель каналы.
Внимание! Прокладывая кабели для домофона, следует помнить, что слаботочные и силовые кабели нельзя прокладывать в одной трубе. Близкое расположение силовых и сигнальных кабелей может привести к наводкам, которые будут проявляться в виде звукового фона сети или помех на изображении.. Три совета
Оставляйте небольшой запас на концах кабельных линий. Это облегчит монтаж и позволит облегчить ремонт
Три совета. Оставляйте небольшой запас на концах кабельных линий. Это облегчит монтаж и позволит облегчить ремонт.
Если линию приходится делать из нескольких кусков, выполняйте паяные соединения и защищайте их с помощью термоусадочных трубок.
Прокладывая провод к электромеханическому замку наденьте на место изгиба гибкую защиту.
Монтаж вызывной панели
При монтаже панели вызова видеодомофона постарайтесь обеспечить максимальный обзор перед калиткой и прилегающей территорией. Возможно, для этого вызывную панель придется развернуть в сторону калитки.
Монтаж разговорной трубки
Обычно в комплект поставки домофонных трубок входят элементы крепежа и дополнительные аксессуары. Поэтому серьезных проблем с установкой трубки быть не должно. Смонтируйте рядом с трубкой электрическую розетку и установите терминал на высоте удобной для всех членов семьи.
Монтаж контроллера
Контроллер размещают вблизи вызывного устройства и считывателя электронных ключей. Контроллер можно поместить в герметичный бокс или спрятать в нише за вызывным устройством. Главное чтобы он был надежно защищен от воздействия влаги и прямых солнечных лучей.
Подключение и наладка
Соединение блоков домофонной системы следует выполнять согласно с монтажной схемой. Чтобы не случилось ошибок, помечайте цвета проводников и их назначение на чертеже. Если вы используете кабели с многопроволочными жилами, напрессовывайте на них наконечники. Применение наконечников улучшает надежность контактов.
Как показывает практика, правильно собранные схемы домофонов начинают работать сразу и в дополнительной наладке не нуждаются.
Программирование электронных ключей
При использовании контроллера считывателя ключей имеется возможность «программирования» чипов. Процедуру можно выполнить с помощью, так называемого мастер ключа или путем перевода контроллера в режим программирования с помощью перемычек.
Программирование с помощью матер ключа выполняется следующим образом. Вначале к считывателю подносится мастер ключ. При этом котроллер переводится в режим программирования. После этого к считывателю подносится «программируемый» ключ. В этот момент контроллер запоминает номер ключа. Тем самым «программируемый» ключ поучает разрешение на открытие двери.
В отсутствии мастер ключа контроллер можно перевести в режим программирования с помощью переключения перемычек. Подробно об этой процедуре можно узнать из технической документации.
Заключение
Самостоятельная замена трубки домофона вполне возможна даже неспециалисту. Главное правильно выбрать модель для замены и не перепутать полярность подключения.
Всё чаще встречается такое устройство, как домофон. Их устанавливают в частном доме или в подъезде на несколько квартир. Устройство становится удобным в применении. Но после длительной эксплуатации, как и любой другой механизм,возможно, он даст в работе сбой. Причин этого масса и зачастую, если происходит поломка, то устройство уже не открывает дверь квартир. Если рассматривать оборудование, которое установлено для работы на несколько квартир, то их принцип действия одинаков. Есть вариант, что владелец помещения открывает дверь после того, как по встроенному видеонаблюдению увидит своего гостя. Но этот вариант популярен не для квартир, а скорее для частных домов.
Но какое бы ни было устройство, оно имеет определённую комплектацию:
- Устройство для проведения вызова;
- Трубка для переговоров;
- Видеонаблюдение;
- Экран для выведения изображения.




































