Особенности конструкции и работы преобразователя
Из-за того, что работа преобразователя происходит на низких частотах, у трансформатора должен быть сердечник из стали. Рекомендуется применять силовой трансформатор, который использовался в отечественных цветных телевизорах (на лампах). Это ТС-180 и аналогичные. Как и большинство других инверторов, построенных на простых ШИМ-модуляторах, эта конструкция способна выработать синусоиду, но не очень качественную – на графиках работы можно видеть заметные ступени.
Чтобы сгладить эти пульсации, устанавливается конденсатор, на схеме он обозначен С7. Высокая индуктивность обмоток трансформатора тоже позволяет существенно сгладить пульсации, но неизбежно появится гудение. Стоит отметить, что гул от трансформатора – это норма, а не признак поломки.
Изготовление автомобильного инвертора
Инверторное устройство, способное преобразовывать 12 вольт в 220, становится незаменимым во время путешествий на автомобиле. Многие виды бытовой техники смогут работать в отрыве от стационарных источников питания. Единственным серьезным ограничением является величина максимально допустимой нагрузки, находящейся в пределах нескольких сотен ватт. Конечно, можно воспользоваться и более мощными инверторами, но в этом случае наступит очень быстрая разрядка аккумулятора.
В зависимости от расходования тока, нагрузка бывает активной, с максимальным потреблением энергии, и реактивной, когда энергия, полученная от батареи, потребляется частично. Характер нагрузки необходим для того, чтобы рассчитать максимальную мощность. Например, самая большая нагрузка, планируемая к подключению, составляет 300 Вт. Сам же инвертор должен обладать мощностью на 25% больше. По расчетам мощность устройства выходит 375 Вт, поэтому наиболее близким по этому значению прибором будет инвертор на 400 Вт.
По такой же схеме рассчитывается преобразователь, изготавливаемый собственными силами. Устройство с нормальной сборкой или схема простого инвертора обеспечивает потребности в освещении, зарядке телефонов, подключении телевизора и других устройств первой необходимости. Как уже отмечалось, не рекомендуется пользоваться мощными приборами, которые очень быстро сажают АКБ.
Для изготовления простейшего преобразователя будут нужны силовые транзисторы и мультивибратор. Такие устройства могут нормально работать даже в условиях резких перепадов температур. В условиях жаркой погоды понадобится система дополнительного охлаждения транзисторов, чтобы избежать их перегрева и выхода из строя. В большинстве случаев можно обойтись обычным кулером от компьютера, установленным на радиатор охлаждения.
Сегодня в конструкциях инверторов уже не используются обычные трансформаторы, которые обеспечивали высокочастотные преобразования на 220В. В преобразователях применяются импульсные схемы, обеспечивающие такой же результат. Для самодельного устройства подойдет микросхема К561ТМ2 с двумя D-триггерами. Один триггер DD1 является задающим генератором, а второй – DD1.2 – служит делителем частоты. Преобразование напряжения осуществляется силовыми транзисторами КТ827 или КТ819. Более качественное преобразование выполняется полевыми транзисторами IRFZ44, выдающими максимально чистую синусоиду.
Для получения контура частотой 50 Гц используется вторичная обмотка с параллельно соединенными конденсаторами электролитического типа и нагрузка. Без этой нагрузки, подключаемой на выходе, устройство не будет работать. Только после подключения какого-либо потребителя, начнется преобразование напряжения из 12 вольт в 220. Существенным недостатком подобных схем является не совсем качественное выходное напряжение. Чтобы увеличить мощность устройства потребуются более эффективные, но и более дорогостоящие транзисторы. Конденсатор, подключаемый к выходу, рассчитывается на минимальное напряжение в диапазоне от 250 до 300 вольт.
Для чего может использоваться напряжение 12 или 24 вольт в быту
В бытовых условиях зачастую используются источники электропитания низкого напряжения. От напряжения 12 или 24В постоянного тока DС запитываются переносные/стационарные электротехнические и электронные устройства, а также некоторые осветительные приборы:
- аккумуляторные электродрели, шуруповерты и электропилы;
- стационарные насосы для полива огородов;
- аудио-видеотехника и радиоэлектронная аппаратура;
- системы видеонаблюдения и сигнализации;
- батареечные радиоприемники и плееры;
- ноутбуки (нетбуки) и планшеты;
- галогенные и LED-лампы, светодиодные ленты;

- портативные ультрафиолетовые облучатели и портативное медицинское оборудование;
- паяльные станции и электропаяльники;
- зарядные устройства мобильных телефонов и повербанков;
- слаботочные сети электропитания в местах с повышенной влажностью и системы ландшафтного освещения;
- детские игрушки, елочные гирлянды, помпы аквариумов;
- различные самодельные радиоэлектронные устройства, в том числе на популярной платформе Arduino.
Большинство устройств работает от батареек и Li-ion аккумуляторов, но использование товарных позиций не всегда оправдано с точки зрения эксплуатационных затрат. Заряжать аккумуляторные батареи можно 300–1500 раз, но гальванические элементы с большой энергоемкостью и низким током саморазряда стоят дорого. Заметно дешевле обойдется приобретение батареек, особенно солевых и щелочных, но такие элементы придётся часто менять. Тем более, что для обеспечения подающего напряжения 12 В понадобится 8 последовательно соединенных пальчиковых батареек (типа АА или ААА) или 1,5-вольтовых «таблеток» в корпусе типа 27А.
Поэтому в местах с доступом к бытовой сети 220 В 50 Гц для питания электроприемников с амперажом больше 0,1 А рациональнее использовать блок питания.
Очень часто пользователей световых электроприборов и СБТ интересует: «Как без трансформатора из 220 вольт получить 12в или другое низкое напряжение?». Обычно этим вопросом задаются владельцы электронной техники и аппаратуры, работающей от источников питания на понижающем сетевом трансформаторе. Это тем более актуально, поскольку весогабаритные показатели блока питания (БП) нередко превосходят аналогичные параметры запитываемого гаджета или стационарного устройства.
Фильтрующие элементы

После выпрямителя идет фильтр. Его основное предназначение – это отсечка всей переменной составляющей выпрямленного тока. Для более ясной картины нужно составить схему замещения. Итак, плюс проходит через катушку. А затем между плюсом и минусом включен электролитический конденсатор. Вот он-то и интересен в схеме замещения. Если катушка замещается реактивным сопротивлением, то конденсатор при наличии различного тока может быть либо проводником, либо разрывом.
Как было сказано, в выпрямителе на выходе постоянный ток. А при подаче его на электролитический конденсатор не происходит ничего, так как последний является разрывом цепи. Но вот есть небольшая переменная в токе. А если течет переменный ток, то в схеме замещения конденсатор становится проводником. Следовательно, происходит замыкание плюса на минус. Данные выводы сделаны по законам Кирхгофа, которые являются основными в электротехнике.
Поиск поломок и их устранение
Самые распространенные поломки – это низкое напряжение на выходе или его отсутствие. Может такая неисправность в преобразователях напряжения 12/220 В возникнуть по следующим причинам:
- Поломка ШИМ-модулятора или полный отказ обоих плеч инвертора. Вторая поломка встречается крайне редко. Чтобы осуществить проверку, можно воспользоваться простейшим пробником на светодиоде. В том случае, если ШИМ-модулятор исправен, светодиод будет часто вспыхивать. Желательно проверить целостность всех соединений и обмотки трансформатора.
- Слишком низкое напряжение на выходе – это признак того, что вышло из строя одно плечо. Признак поломки транзистора – это низкая температура радиатора, на котором он установлен.
Все неисправности, которые возникают в схемах, приведенных в статье, устраняются достаточно быстро. И стоимость ремонта таких преобразователей напряжения 12/220 В низкая – все запчасти можно найти буквально на свалке.
Трансформатор: подберём или сами
Для сборки инвертора нам не хватает всего одного элемента схемы, выполняющего трансформацию низкого напряжения в высокое. Вы можете использовать трансформаторы из блоков питания персональных компьютеров и старых ИБП, их обмотки как раз рассчитаны на трансформацию 12/24–250 В и обратно, остаётся лишь правильно определить выводы.

И всё же лучше намотать трансформатор своими руками, благо что ферритовые кольца дают возможность сделать это самому и с любыми параметрами. Феррит обладает отличной электромагнитной проводимостью, а значит, потери при трансформации будут минимальными даже если провод намотан вручную и не плотно. К тому же вы легко рассчитаете необходимое количество витков и толщину провода по имеющимся в сети калькуляторам.

Перед намоткой кольцо сердечника нужно подготовить — снять надфилем острые кромки и плотно обмотать изолятором — стеклотканью, пропитанной эпоксидным клеем. Далее следует намотка первичной обмотки из толстого медного провода расчётного сечения. После набора нужного количества витков их необходимо равномерно распределить по поверхности кольца с равным интервалом. Выводы обмотки соединяются согласно схеме и изолируются термоусадкой.

Первичная обмотка покрывается двумя слоями лавсановой изоленты, затем наматывается высоковольтная вторичная обмотка и ещё один слой изоляции. Важный момент — мотать «вторичку» нужно в обратном направлении, иначе трансформатор работать не будет. В завершение к одному из отводов нужно припаять в разрыв полупроводниковый термопредохранитель, ток и температура срабатывания которого определяются параметрами провода вторичной обмотки (корпус предохранителя нужно плотно примотать к трансформатору). Сверху трансформатор обматывается двумя слоями виниловой изоляции без клейкой основы, конец закрепляется стяжкой или цианакрилатным клеем.

Радиосхемы начинающим для самостоятельной сборки
В настоящее время интернет пестрит всевозможными схемами инверторов 12-220 Вольт
, которые построены на микросхемах серии TL и полевых транзисторах и нет ни одной схемы максимально простой, на отечественной элементной базе. Я решил заполнить этот пробел.
Предлагаю для повторения очень простую и надежную схему инвертора
(преобразователя) напряжения из 12В в 220вольт, для энергосберегающей лампы. Схема до безобразия проста и вместе с тем очень надежна, запускается без каких либо проблем сразу, содержит всего два транзистора и три детальки в обвязке – проще не бывает.
Рис. 1. Принципиальная схема простого инвертора напряжения 12В – 220В на двух транзисторах.
В качестве трансформатора использовал ферритовые чашки с такимим размерами: диаметр – 35 мм, высота – 20мм. Намотка данного трансформатора не имеет никаких особенностей. Фото феррита, катушки и собранного трансформатора для инвертора напряжения прикладываю ниже.

Рис. 2. Ферритовые чашки для изготовления трансформатора к инвертору напряжения.
Сперва мотается первичная обмотка, она содержит 14 витков провода диаметром 0,5 мм, после намотки ее нужно обернуть изолентой в один слой. Вторичная обмотка трансформатора мотается проводом диаметром 0.2мм и содержит 220 витков, поверх ее также обматываем изолентой в один слой. Все, трансформатор готов, осталось только собрать половинки и посадить на болтик.

Рис. 3. Каркас трансформатора с намотанными катушками индуктивности.

Рис. 4. Готовый трансформатор для схемы простого инвертора напряжения 12В – 220В.
Методом проб и ошибок подобрал для схемы транзисторы, ориентируясь на минимальный ток потребления схемы. Получилась пара КТ814 и КТ940, затем были подобраны сопротивления и емкость. В результате моих опытов получилась вот такая схема с указанными номиналами, она приведена выше.
Данная конструкция простого инвертора напряжения отлично подходит для питания энергосберегающей лампы мощностью в 8,9,11 Ватт. Лампы мощностью в 20 ватт не хотят работать, скорее всего вторичка слабовата – переделывать я не стал. Лампа мощностью в 9 ватт светит так же ярко как и при питании напрямую от сети переменного тока 220В. Потребляемый ток схемы преобразователя напряжения колеблется в пределах 0.5 – 0.54 Ампера.

Рис. 5. Внешний вид готового устройства в сборе.

Рис. 6. Размеры конструкции в сравнении
.
Примечание: пачка сигарет указана здесь лишь только с одной целью- показать сравнительные размеры устройства.
Курить вредно!!
Если использовать вместо транзистора КТ940 транзистор КТ817 и аналогичные то ток, потребляемый схемой инвертора напряжения и лампой, возрастает до величины 0,86 Ампера. Данная конструкция простого инвертора напряжения доступна к изготовлению всем радиолюбителям и начинающим. Преимущества данной конструкции очевидны: простота изготовления и надежность в работе.
Нужно отметить что очень много радиолюбителей проживает в сельской местности и не имеют возможности приобрести импортные детали, к тому же хоть и недорого но стоят денег те же полевые транзисторы, которые при ошибке тут же могут сгореть или выйти из строя, не говоря уже о микросхемах.

Рис. 7. Подключение инвертора напряжения к батарее и энергосберегающей лампе.

Рис. 8. Самодельный инвертор напряжения в работе – ярко горит энергосберегающая лампа.
А чаще всего у сельского радиолюбителя запасы радиодеталей ограничены старым советским телевизором. Вот так и появился простой инвертор напряжения, собранный из деталей, полученых из советского хлама. Имея в распоряжении аккумулятор емкостью в 7 Ампер-Часов нетрудно подсчитать на сколько времени его хватит – проверял лично.
От гелевого китайского аккумулятора эмкостью в 7 Ампер-Часов лампа горит на полной яркости в течении 6 часов, и горит практически до полного разряда аккумуляторной батареи (падение напряжения до 5.5 вольт). Схема надежно запускается и при питании от 9 Вольт. Применение в быту данной конструкции каждый найдет сам для себя.
Инвертор (преобразователь) используют для подключения к бортовой сети автомобиля различных устройств, работающих от напряжения 220 вольт, например, мощного усилителя или ноутбука. Преобразователи, которые продают в магазинах, не всегда могут выдать необходимую мощность, поэтому многие водители, разбирающиеся в электронике, делают автомобильный инвертор 12 220v своими руками. Устройства, которые делают своими руками, лучше подходят для питания конкретных устройств, а также обходятся дешевле, чем серьезные агрегаты, продающиеся в магазинах.
Отключение при падении напряжения
Если вы используете в конструкции аккумуляторную батарею, которая параллельно работает в автомобиле, то рекомендуется позаботиться о том, чтобы автоматически отключался при низком заряде преобразователь с 12 на 220. Своими руками собрать простую схему отключения несложно. Если разрядится аккумулятор полностью, то вы не сможете завести двигатель даже с буксира. Поэтому внедрите в схему простой элемент – электромагнитное реле. Такие используются в автомобилях, поэтому найти его не составит труда.

У реле есть нижнее пороговое значение напряжения, при котором происходит замыкание контактов. Чтобы настроить более точно момент, необходимо подбирать сопротивление резистора R1. Оно должно быть равно сопротивлению обмотки реле, помноженному на коэффициент 0,1. Внедрить такую доработку можно без особого труда в преобразователь с 12 на 220. Своими руками подключить реле и резистор сможет даже начинающий электрик.
Но такая схема примитивна, и эффективность у нее крайне низкая, лучше воспользоваться модернизированной, она поддерживает точнее порог отключения батареи от инвертора.

Переменный ток и его свойства
Переменный ток циклически меняет направление и силу, характеризуется следующими параметрами:
- частота. Число циклов (периодов) в секунду. Например, частота тока в сети составляет 50 Гц;
- амплитуда. Максимальное отклонение напряжения и силы тока от нуля. Так, сетевое напряжение 50 раз в секунду меняет значение от -311 В до 311 В;
действующее значение
. Это напряжение или сила эквивалентного постоянного тока, то есть такого, который вызывает в проводнике такое же тепловыделение, как и данный переменный. К действующему значению прибегают с целью упрощения расчетов: работать с постоянно изменяющимися величинами крайне неудобно. Например, если в формуле записать действительное значение переменного сетевого напряжения, изменяющегося от -311 В до 311 В по синусоидальному закону, получится уравнение с тригонометрическими функциями либо комплексными числами. Гораздо проще оперировать постоянным действующим значением в 220 В;
- форма. Сетевой ток, производимый механическими генераторами, имеет синусоидальную форму. На выходе инвертора она может быть остроугольной, ступенчатой и т. д.
Переменный ток уступает постоянному в следующем:
- он менее качественный. Так, сварной шов получается более прочным и надежным, если сварка осуществлялась постоянным током. Качественнее работает и электроника;
- при частоте в 50 Гц — более опасен. Нарушения в организме вызывает уже при силе в 50 мА, тогда как постоянный — при силе в 300 мА. Однако, с повышением частоты переменный ток становится уже не таким опасным. Так, выдающийся изобретатель Никола Тесла на публичных опытах пропускал через себя переменный ток большого напряжения (светилась зажатая в руке лампа), предварительно подняв его частоту до нескольких мегагерц;
- сопротивление проводников переменному току выше, чем постоянному. Разъяснение этому будет дано ниже.
Но есть у переменного тока и полезная особенность: создаваемое им магнитное поле также является переменным, а значит, оно способно наводить в проводниках ЭДС (закон электромагнитной индукции).
Переменный ток делает возможным работу таких устройств:

- трансформаторы. За счет повышения напряжения значительно сокращаются потери в линиях электропередач;
- индукционные нагреватели;
- дроссельные фильтры. Дроссель — катушка. Создаваемое ею переменное магнитное поле противодействует переменному току, то есть дроссель выступает в качестве сопротивления. От индуктивности катушки зависит частота тока, которому она сильнее всего противодействует. Эта особенность позволяет глушить дросселем высокочастотные помехи в сети.
Наличием переменного магнитного поля объясняется и упомянутое выше увеличение сопротивления проводника. В нем полем также наводится ЭДС, противодействующая данному переменному току. Эта ЭДС выше в центре проводника, где сконцентрированы силовые линии поля, соответственно, носители заряда вытесняются наружу (поверхностный или скин-эффект).
В итоге вместо всего сечения проводника ток пропускает только некоторая его часть, отчего и возрастает сопротивление. Еще отличие переменного тока от постоянного — способность протекать по цепи с последовательно включенным конденсатором. Для постоянного тока разрыв между обкладками непреодолим, тогда как переменный протекает почти свободно, заряжая обкладки то с одним, то с другим знаком.
Конденсатор, как и катушка, каждый раз накапливает энергию и затем возвращает ее в цепь, так что он тоже оказывает переменному току сопротивление, которое зависит от емкости конденсатора.
Электрик в доме
Преобразователь напряжения 12/220 своими руками
В настоящее время выпускается достаточно много преобразователей напряжения 12/220 В, рассчитанных на достаточно большие мощности. Но если вам нужен для дачи или гаража для освещения (телевизора,дрели,насоса) простой преобразователь напряжения 12/220, то его можно сделать своими руками. Предлагаемая схемы выгодно отличается от подобных наличием сигнализации разряда аккумулятора.
Это очень актуально, если для питания схемы использовать аккумулятор автомобиля. Хотя лучше, всё же, взять другой аккумулятор, или приобрести для машины новый аккумулятор, а старый использовать для преобразователя. В схеме использовано минимум деталей, но устройство вполне справляется со своей функцией. Такие устройства, которые преобразуют постоянное напряжение в переменное, ещё называют инверторами.
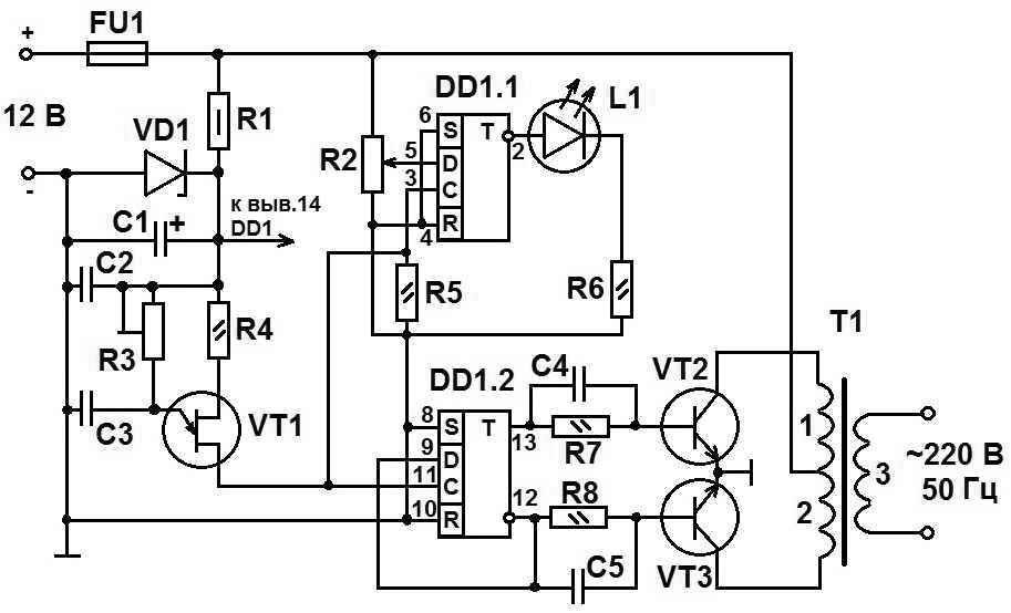
Схема преобразователя напряжения 12/220 В

В схеме обозначено:
- FU1 — предохранитель на 10А.
- R1 — резистор МЛТ-0,5, 150 Ом.
- R2 — переменный резистор СП-1, 22 кОм.
- R3 — подстроечный резистор СП3-16, 1 МОм
- R4 — резистор МЛТ-0,125, 330 Ом.
- R5, R7, R8 — резисторы МЛТ-0,125, 2кОм.
- R6 — резистор МЛТ-0,125 1,5 кОм.
- VD1 — стабилитрон КС 191А.
- C1 — конденсатор К53-1, 50 мкФ х 50 В.
- С2, С3 — конденсаторы КМ-5, 0,1 мкФ.
- С4,С5 — конденсаторы КМ-5, 510 пФ.
- VT1 — однопереходной транзистор КТ 117А.
- VT2, VT3 — транзисторы КТ 827А.
- L1 — светодиод АЛ 307А.
- DD1 — микросхема К561ТМ2.
- Т1 — трансформатор.
Описание работы схемы
Генератор, собранный на транзисторе VT1, генерирует колебания с частотой 100 Гц, частоту можно регулировать подстроечным резистором R3. Триггер DD1.2 делит частоту пополам и на выходах 12 и 13 триггера образуются противоположно направленные по амплитуде импульсы с частотой 50Гц. Импульсы попеременно открывают транзисторы VT2 и VT3, которые включены по схеме двухтактного усилителя мощности. Нагрузкой транзисторов VT1, VT2 являются обмотки 1 и2 повышающего трансформатора Т1, на вторичной обмотке 3 которого и образуется переменное напряжение 220В, 50 Гц.
Стабилизатор выполненный на VD1, R1 и сглаживающий конденсатор С1 служат для питания микросхемы и генератора и исключают влияние работы ключевых транзисторов VT1, VT2 на работу схемы, а конденсаторы С5,С4 уменьшают время переходного процесса (помогают быстрее переключатся этим транзисторам). Триггер DD1 включает сигнальный светодиод L1, при снижении напряжения на аккумуляторе до заданного значения, которое устанавливается переменным резистором R2.
Наладка схемы
- Отключить «+» от соединения обмоток 1 и 2.
- Проверить частоту на базах транзисторов VT2 и VT3 с помощью осциллографа, подстроить, при необходимости, резистором R3 до 50Гц.
- Снизить напряжение источника питания до 10-11В. Добиться постоянного свечения светодиода L1 с помощью переменного резистора R2.
- Подключить «+» обратно к точке соединения обмоток 1 и 2.
- Проверить работу устройства от полностью заряженного аккумулятора.
Детали схемы
Транзисторы VT2, VT3 КТ 827 можно взять с любым буквенным индексом, но желательно с самым большим коэффициентом передачи тока базы.
Стабилитрон VD1 можно заменить на любой другой с напряжением стабилизации 8-9В.
Трансформатор можно выполнить на базе магнитопровода ПЛМ 27-40-58. Первичные обмотки 1 и 2 намотать проводом ПБД-2 (ПСД-2) по 15 витков каждую. Вторичную обмотку 3 намотать проводом ПЭВ-2, 0,64 мм — 704 витка.
Конденсатор С2 установить непосредственно на выводах микросхемы DD1.
При отсутствии нужного номинала резисторов и конденсаторов можно составить требуемый из нескольких деталей, как это сделать описано в этой статье.
Печатную плату можно изготовить по технологии, описанной в этой статье.
Параметры преобразователя 12/220
Данный преобразователь напряжения испытывался нагрузкой 100 Вт. Потребляемый ток преобразователя не более 10А, потребляемый ток без нагрузки не более 1А. Преобразователь выдерживает пусковые токи электронасоса, электродрели. Максимальное падение напряжения на выходе — 10 В.
Для питания аппаратуры, требующей синусоидального сигнала, на выходе можно установить сглаживающий прямоугольность импульсов конденсатор, его ёмкость нужно подбирать для достижения наилучшего результата, подбор можно начать с ёмкости в 1 мкФ. Конденсатор должен быть рассчитан на напряжение не ниже 400В.
Будет интересно почитать:
Автоматическое включение света
Датчик движения для освещения в помещениях.
Ионизатор воздуха (люстра чижевского)
Рубрики: Полезные устройства, Электронные устройства, Электросхемы Метки: электроника, электроприборы, электросхема





































