Особенности собранного своими руками металлоискателя со схемой дискриминации металлов
Металлоискатели с простой схемой позволяют обнаруживать скрытые предметы, но для того чтобы узнать, какие именно, придётся поработать лопатой. Вместо золотой монеты или военной каски, можно найти всего лишь кусок трубы и потратить на это много времени. Чтобы облегчить задачу поисковикам, детекторы стали оснащаться дискриминаторами, которые позволяют различать тип металла и пропускать различный мусор. Самые простые способы определения типов металлов были реализованы в старых приборах и устройствах начального уровня и имели два режима – «все металлы» и «цветные». Функция дискриминации позволяет оператору реагировать на фазовый сдвиг определённой величины, сравниваемый с настроенным (эталонным) уровнем. При этом прибор не может различать цветные металлы между собой.
В профессиональных металлоискателях используются дискриминаторы с выделением диапазона. Используемые в подобных приборах микропроцессорные системы позволяют запрограммировать устройство на реагирование только на определённые группы металлов. Дискриминация полезна на замусоренных участках, но снижает глубину обнаружения на 10−20%.
Металлоискатель своими руками: схема на золото
Мощный металлоискатель Pirat своими руками
Подобные металлоискатели можно купить примерно за 100-300 долларов. Цена на металлодетекторы сильно взаимосвязана с их глубиной обнаружения, далек не каждый металлоискатель может «видеть» монеты на глубине в 15 см. Помимо этого на стоимости металлодететкора еще сильно сказывается наличие распознавателя типа металлов ну и типа интерфейса, модные металлоискатели порой оснащают дисплеем для удобной работы.
В этой статье будет рассмотрен пример сборки своими руками мощного металлоискателя под названием Pirat. Прибор способен улавливать под землей монеты на глубине в 20 см. Что же касается крупных предметов, то здесь вполне реальна работа на глубине и во все 150 см.
Видео работы с металлоискателем:
Такое название этот металлоискатель получил из-за того, что он является импульсным, это обозначение двух первых его букв (PI-импульс). Ну а RA-T созвучно со словом radioskot — это название сайта разработчиков, где была и выложена самоделка. По словам автора, собирается Пират очень просто и быстро, для этого хватит даже начальных навыков в работе с электроникой.
Недостатком такого устройства является то, что оно не имеет дискриминатора, то есть не умеет распознавать цветные металлы. Так что поработать с ним на загрязненных различного рода металлами участках не получится.
Материалы и инструменты для сборки: — микросхема КР1006ВИ1 (или ее зарубежный аналог NE555) — на ней строится передающий узел; — транзистор IRF740; — микросхема К157УД2 и транзистор ВС547 (на них собирается приемный узел); — провод ПЭВ 0.5 (для наматывания катушки); — транзисторы типа NPN; — материалы для создания корпуса и так далее; — изолента; — паяльник, провода, прочий инструмент.
Остальные радиокомпоненты можно увидеть на схеме. Еще нужно найти подходящую пластиковую коробочку для монтажа электронной схемы. Еще будет нужна пластиковая труба для создания штанги, на которую крепится катушка.
Процесс сборки металлоискателя:
Шаг первый. Создаем печатную плату
Самой сложной частью устройства является, конечно же, электроника, поэтому с нее и целесообразно начать. В первую очередь нужно сделать печатную плату. Всего есть несколько вариантов плат, в зависимости от используемых радиоэлементов. Есть плата для NE555, а есть плата на транзисторах. Все необходимые файлы для создания платы есть к статье. Также в интернете можно найти и другие варианты плат.
Шаг второй. Устанавливаем электронные элементы на плату
Шаг третий. Источник питания для металлоискателя
Шаг четвертый. Собираем катушку для металлоискателя В связи с тем, что это импульсный металлоискатель, здесь точность сборки катушки не так важна. Оптимальным диаметром является оправка 1900-200 мм, всего нужно намотать 25 витков. После того, как катушка будет намотана, ее нужно хорошенько обмотать сверху изолентой для изоляции. Чтобы увеличить глубину обнаружения катушки, нужно намотать ее на оправку диаметром порядка 260-270 мм, а количество витков снизить до 21-22. Провод при этом используется диаметром 0.5 мм.
После того, как катушка будет намотана, ее нужно установить на жестком корпусе, на нем не должно быть металла. Здесь нужно немного подумать и поискать любой подходящий по размерам корпус. Он нужен для того, чтобы защитить катушку от ударов во время работы с устройством.
Выводы от катушки припаиваются к многожильному проводу, диаметром около 0.5-0.75 мм. Лучше всего, если это будут два, свитые между собой провода. Шаг пятый. Настраиваем металлоискатель
При сборке точно по схеме настраивать металлоискатель не требуется, он и так имеет максимальную чувствительность. Для более тонкой настройки металлоискателя нужно покрутить переменный резистор R13, нужно добиться редких щелчков в динамике. Если достичь этого получается только в крайних положения резистора, то необходимо сменить номинал резистора R12. Переменный резистор должен настраивать устройство на нормальную работу в средних положениях.
Если есть осциллограф, то с помощью него можно померить частоту на затворе транзистора Т2. Длительность импульса должна составлять 130-150 мкс, а нормальная рабочая частота равна 120-150 Гц.
Как работать с металлоискателем
После включения прибора нужно подождать около 10-20 секунд, чтобы работа металлоискателя стабилизировалась. Теперь можно крутить резистор R13 для настройки. После этого можно приступать к поиску.
imp_tranz.rar (скачиваний: 11569)
Источник (Source)
Становитесь автором сайта, публикуйте собственные статьи, описания самоделок с оплатой за текст. Подробнее здесь.
В данной статье мы рассмотрим как сделать металлоискатель Пират своими руками
Схема металлоискателя пират на NE555
Эта электросхема состоит из 2-ух блоков — генератора импульсов и компаратора. Вкратце, принцип работы таков: генератор импульсов посылает свои импульсы на один вход компаратора, а на второй вход компаратора подается импульс с катушки. Если на двух входах компаратора есть сигналы, то и на его выходе он тоже есть, сигнал с выхода идет на динамик, и он оповещает нас – металл тут. Кроме того, в интернете есть схемы, мд пират с использованием микросхем tl072 и к561ла7. Конкретной информации по к561ла7 найдено не было, поэтому если есть что сказать по этому поводу, ждем в , обязательно добавим к статье.
Катушка:
Поисковая катушка для металлоискателя Пират, тоже изготавливается несложно. Наматывается на оправе 190 мм. и содержит 25 витков провода ПЭВ 0.5 мм. Катушку можно намотать на пяльце для вышивания, кстати этот способ довольно распространенный. Лично я беру обычную кастрюля, наматываю на ней катушку и стягиваю всё это изолентой, затем делаю каркас из тонкой фанеры и закрепляю её на нём. Тут как говорится, каждому своё, кому как удобно.
Материалы и инструменты для сборки:
— Набор для сборки металлоискателя Пират — Корпус для блока МД — Корпус для катушки МД — Провод ПЭВ 0.5 (для изготовления катушки); — Разъёмы питания и подключения катушки — Паяльник, припой, флюс, спирт — Клеевый пистолет; — Эпоксидная смола — шуруповерт, прочий инструмент для корпусирования нашего МД
Схема металлоискателя «ПИРАТ»
Есть много различных вариантов схем металлоискателя ПИРАТ и доработок к ним.
с регулировкой частоты генератора:
Как работает металлоискатель
В основе его работы лежит электромагнитная индукция. Катушка передатчика индуцирует электромагнитное поле, которое при столкновении с электропроводящим предметом порождает вихревые токи и искажают тем самым ЭМП самой катушки. Если предмет не обладает электропроводящими свойствами, но имеет собственной магнитное поле, то и в таком случае принимающая катушка уловит помехи за счет экранирования. Что интересно, металлоискатель может находить предметы и под электропроводящими слоями, анализируя при этом отличия электромагнитного поля, которое для покрывающего предмет слоя будет однородным, а сам предмет будет создавать искажения. Все изменения в электромагнитном поле, передаются на блок управления и выводятся для восприятия в виде звуковых сигналов или оптических сигналов на дисплее. Разберем более подробно схему изготовления на примере создания металлоискателя «пират»
Схема для Sprint-Layout :

Фото с сайта i76.fastpic.ru
Примеры находок
Полный багажник чёрного металла — таков хабар ведущего канала СЕРЫЙ КОПАТЕЛЬ 12. Как выдержит нагрузку задняя подвеска автомобиля — большой вопрос. Но результаты работы Пирата впечатляют.
Килограмм монет — в основном российские ходячки — накопал за один раз с Пиратом камрад victor partizan. Рублёвые, двухрублёвые, пятирублёвые, десятирублёвые — похоже, что половину стоимости металлоискателя камрад отбил за один коп.
Канал Копаем Вместе снял специальное видео о находках Пиратами. Смотрим.
Монеты в ассортименте, в том числе империя, коп по войне также результативен — накопали ржавый ТТ — ну не ради же восстановления оружия такие находки делают, наши читатели с законом в ладах.
Как собрать своими руками металлоискатель «Пират»: подробная инструкция
Модели «Пират» достаточно дорогие, что обусловливается возможностью обнаружения устройством предметов на глубине от 0,2 м (мелкие) и 1,5 м (крупные). Следует рассмотреть особенности конструкции и настройки для поиска металлов.
Материалы, необходимые для сборки своими руками мощного металлоискателя
Металлоискатель «Пират» считается импульсным устройством. Чтобы изготовить прибор, понадобится купить:
- ИМС КР 1006ВИ1, чтобы создать передающий блок;
- транзистор IRF 740;
- ИМС К 157УД2 и транзистор ВС 547, чтобы собрать приёмный узел;
- NPN-транзисторы;
- провод ПЭВ 0,5, чтобы создать катушку;
- материалы, чтобы изготовить корпус и пр.;
- пластину, покрытую листом из меди, чтобы изготовить печатную плату;
- провод;
- изоленту;
- паяльник;
- скальпель;
- отвёртки;
- пассатижи;
- разные типы крепежа.
Инструменты для сборки ФОТО: youtube.com
Схемы металлодетектора для изготовления своими руками
Стандартная схема металлодетектора «Пират» строится по микросхеме NE555. Функционирование прибора будет зависеть от компаратора: 1 выход присоединяется к генератору ИМС, 2− к катушке, а выход − к динамику. При выявлении предметов из металла импульс от катушки поступит на компаратор, а затем на динамик.
Плата размещается в распределительной коробке, которую можно приобрести в магазинах электроники ФОТО: youtube.com
Печатная плата своими руками
Если запчасти куплены, есть схема, то требуется собрать всё воедино. Чтобы разместить радиодетали, используют печатную плату, которую возможно без труда изготавливать самому. Потребуется листовой гетинакс, покрытый технической фольгой из меди.
На заготовку переносят выбранную схему, обозначаются дорожки, которые соединяют детали, сверлятся отверстия ФОТО: youtube.com
Дорожки покрываются при помощи защитного лака, а после просыхания плата опускается в хлорное железо для травления.
Когда изделие готово, возможно установить и распаять радиодетали. Следующей стадией станет проверка схемы с помощью приборов измерения.
Катушка своими руками для металлоискателя
Металлоискатель «Пират» считается импульсным прибором, потому точность во время сборки катушки не играет ключевой роли. Для основы необходимо кольцо диаметром 20 см, на которое наматывают 25 витков проволоки. Для повышения глубины выявления металла, каркас катушки должен равняться примерно 26-27 см, а число витков – 20-22.
Затем оправка с проводом хорошенько обматывается с помощью изоляции. Готовая катушка помещается внутрь корпуса из диэлектрика. Можно воспользоваться материалами, подходящими по размерам корпуса от неисправной бытовой техники. Подобное даст возможность обеспечить защиту катушки от повреждений при работе с прибором. Окончания обмотки припаивают к многожильному проводу диаметром 0,6 мм.
Изготовление катушки ФОТО: youtube.com
Watch this video on YouTube
Как собрать и настроить металлоискатель своими руками
На штанге металлодетектора закрепляется каждый узел устройства. Когда схема надлежащим образом собрана, то настройка приспособления не понадобится, поскольку оно сразу имеет высокую восприимчивость.
Более тонкую настройку выполняют с помощью переменных резисторов R13. Требуемое функционирование металлоискателя обеспечивается при средней позиции регулятора.
Настройка металлоискателя ФОТО: youtube.com
Watch this video on YouTube
Как сделать подводный металлоискатель своими руками
В некоторых случаях поиски переносят с почвы под воду. Существуют, разумеется, спецустройства для функционирования под водой. И, в принципе, можно изготовить глубинный металлодетектор собственноручно. Необходимо взять наиболее простой самодельный прибор и поместить каждый узел в герметично закрытый корпус. Кроме того, требуется несколько видоизменить приспособление и вместо звуковых сигналов установить светоиндикацию.
Подводный металлоискатель ФОТО: youtube.com
Watch this video on YouTube
Фото металлоискателя своими руками
Также рекомендуем просмотреть:
- Вентилятор своими руками
- Прикормка своими руками
- Откатные ворота своими руками
- Ремонт компьютера своими руками
- Станок по дереву своими руками
- Столешница своими руками
- Брусья своими руками
- Лампа своими руками
- Котел своими руками
- Установка кондиционера своими руками
- Отопление своими руками
- Фильтр для воды своими руками
- Как сделать нож своими руками
- Усилитель сигнала своими руками
- Ремонт телевизора своими руками
- Зарядное для аккумулятора своими руками
- Точечная сварка своими руками
- Дымогенератор своими руками
- Ремонт стиральных машин своими руками
- Ремонт холодильника своими руками
- Антенна своими руками
- Ремонт велосипеда своими руками
- Сварочный аппарат своими руками
- Холодная ковка своими руками
- Трубогиб своими руками
- Дымоход своими руками
- Заземление своими руками
- Стеллаж своими руками
- Блок питания своими руками
- Светильник своими руками
- Жалюзи своими руками
- Светодиодная лента своими руками
- Нивелир своими руками
- Замена ремня ГРМ своими руками
- Лодка своими руками
- Как сделать насос своими руками
- Компрессор своими руками
- Усилитель звука своими руками
- Аквариум своими руками
- Сверлильный станок своими руками
Назначение
Металлоискатель Пират, представляет собой простой детектор металла, способный обнаруживать мелкие монеты на глубинах до 0.5 метра. Более крупные предметы фиксируются на глубинах до 1.5 метра. Такой прибор очень удобен для новичков и более опытных искателей кладов. Устройство относится к импульсным металлоискателям. Работает по принципу взаимодействия магнитного поля (МП) от катушки с магнитным полем металла. Способен обнаруживать драгоценные металлы на глубине до 1 метра. Подобное обнаружение осуществляется за счет реакции на вихревые потоки от поверхности ненамагничиваемых металлов. Металлы, которые имеют собственное магнитное поле, обнаруживаются за счет разницы потенциалов МП от генератора и предмета.
Многие радиолюбители выбирают металлоискатель Пират из-за простоты сборки, довольно неплохую проникающую способность и наличие возможности изменения параметров. По сравнению с более дорогими типами этих устройств, самодельный Пират можно собрать с использованием дешевых материалов и деталей, при этом получить устройство с большой чувствительностью. Далее будут даны схемы этого устройства на различных компонентах, с подробным описанием принципа работы.
Особенности ремонта
Сложно говорить о ремонте кустарных приборов. Если уж у кладоискателя хватило масла в голове и прямых рук, чтобы собрать прибор, наверняка у него хватит тех же компонентов, чтобы его отремонтировать. Можно только ограничиться общими советами по профилактике: металлоискатель не является водонепроницаемым. Не стоит погружать блок управления в воду, если только он специально не герметизирован.
Покупные или самодельные штанги на копе ремонтируются с помощью коленки, прямых рук и синей изоленты. Хороший нож на поясе или в рюкзаке в этом случае совсем не будет лишним.
Читай также: Не хочешь получить штраф за коп в неположенном месте? Переходи и узнаешь где можно копать, а где нельзя!
Самодельный металлоискатель «Пират»: схема и подробное описание сборки
Самоделки на базе металлоискателя серии «Пират» одни из самых востребованных среди радиолюбителей. Благодаря хорошим рабочим качествам прибора, он может «засечь» предмет на глубине от 200 мм (для мелких вещей) и 1500 мм (крупные элементы).
Детали для сборки металлоискателя
Металлодетектор «Пират» является прибором импульсного типа. Для изготовления прибора вам потребуется приобрести:
- Материалы для изготовления корпуса, штанги (можно использовать пластиковую трубу), держателя и так далее.
- Проводы и изоленту.
- Наушники (подойдут от плейера).
- Транзисторы – 3 штуки: ВС557, IRF740, ВС547.
- Микросхемы: К157УД2 и NE
- Керамический конденсатор − 1 нФ.
- 2 плёночных конденсатора − 100 нФ.
- Электролитные конденсаторы: 10 мкФ (16 В) – 2 штуки, 2200 мкФ (16 В) – 1 штука, 1 мкФ (16 В) – 2 штуки, 220 мкФ (16 В) – 1 штука.
- Резисторы – 7 штук на 1; 1,6; 47; 62; 100; 120; 470 кОм и 6 штук на 10, 100, 150, 220, 470, 390 Ом, 2 штуки на 2 Ом.
- 2 диода 1N148.
Схемы металлодетектора для изготовления своими руками
Классическая схема металлоискателя серии «Пират» построена по микросхеме NE555. Работа устройства зависит от компаратора, один выход которого присоединён к генератору импульсов ИМС, второй − к катушке, а выход − к динамику. В случае обнаружения металлических предметов сигнал от катушки поступает на компаратор, а после − на динамик, который оповещает оператора о наличии искомых предметов.

Приёмный узел на микросхеме Пират
Плату можно разместить в простой распределительной коробке, которую возможно купить в магазине электрики. Если вам недостаточно такого инструмента, вы можете попробовать сделать прибор более совершенного плана, в помощь вам схема для изготовления металлоискателя с ориентиром на золото.

Схема сверхчувствительного металлодетектора Пират–4
Как собрать металлоискатель без использования микросхем
В этом устройстве для генерирования сигналов используются транзисторы советского образца КТ-361 и КТ-315 (можно воспользоваться аналогичными радиодеталями).
Как собрать печатную плату металлоискателя своими руками
Импульсный генератор собирается на микросхеме NE555. Через подбор С1 и 2 и R2 и 3 производится регулировка частоты. Полученные в результате сканирования импульсы передаются на транзистор Т1, а он передаёт сигнал транзистору Т2. Усиление звуковой частоты происходит на транзисторе ВС547 к коллектору, и подключаются наушники.

Плата металлоискателя Пират с динамиком
Для размещения радиодеталей используется печатная схема, которую можно легко изготовить самостоятельно. Для этого используем кусок листового гетинакса, покрытого медной электротехнической фольгой. На неё переносим соединяющие детали, размечаем места креплений, просверливаем отверстия. Дорожки покрываем защитным лаком, а после высыхания опускаем будущую плату в хлорное железо для травления. Это необходимо для удаления незащищённых участков медной фольги.
Как сделать катушку для металлоискателя своими руками
Для основы потребуется кольцо с диаметром порядка 200 мм (в качестве основания могут использоваться обычные деревянные пяльцы), на которое наматывается проволока 0,5 мм. Чтобы повысить глубину обнаружения металлов, каркас катушки должен быть в пределах 260−270 мм, а количество витков – 21−22 об. Если у вас нет под рукой ничего подходящего, можно намотать катушку на деревянной основе.
Катушка из медной проволоки на деревянной основе
| Иллюстрация | Описание действия |
| Для намотки приготовьте доску с направляющими. Расстояние между ними равно диаметру основания, на которое вы будете крепить катушку. |
| Намотайте проволоку по периметру креплений в 20−30 витков. Скрепите обмотку изолентой в нескольких местах. | |
| Снимите обмотку с основания и придайте ей округлую форму, при необходимости скрепите дополнительно обмотку ещё в нескольких местах. |
| Подсоедините контур к устройству и протестируйте его работу. |
Катушка из витой пары за 5 минут
Нам понадобятся: 1 витая пара 5 cat 24 AVG (2,5 мм), нож, паяльник, припой и мультитестер.
| Иллюстрация | Описание действия |
| Сверните провод в два мотка косичкой. Оставляем по 10 см с каждой стороны. | |
| Зачистите обмотку и освободите жилы для соединения. |
| Соединяем жилы согласно схеме. | |
| Для лучшего крепления спаяйте их паяльником. |
| Протестируйте катушку в том же порядке, что и устройство из медной проволоки. Выводы обмотки нужно припаять к многожильному проводу с диаметром в пределах 0,5−0,7 мм. |
Металлодетекторы – принцип действия
Фото с сайта izeurope24.ru
Все металлодетекторы можно разделить на несколько типов:
- устройства типа «прием-передача»
- импульсные
- индукционные
- генераторные
Большинство моделей средней ценовой категории являются приборами «прием-передача». Принцип работы металлоискателя такого типа достаточно прост, он основывается на передаче и приеме электромагнитного излучения. Главной частью устройства этого типа являются две катушки. Передающая катушка излучает волну, поисковая — принимает.
Передающая катушка излучает электромагнитные волны, которые свободно проходят сквозь нейтральную среду. В случаях, когда на пути электромагнитной волны встречается металлический предмет, они отражаются от него, и прибор получает отраженную волну. Срабатывает сигнал, который информирует оператора о нахождении цели.
Принцип действия металлоискателя индукционного типа идентичен устройствам типа «прием-передача». Главное отличие — в конструкции присутствует только одна катушка, которая одновременно и посылает, и принимает сигнал.
Особенностью металлодетекторов этих двух типов является чувствительность к минерализации грунта. Высокое содержание солей создает помехи, на которые реагирует детектор. Поэтому прибор перед работой необходимо настроить, указав тип грунта окружающей среды.
В отличии от предыдущих, импульсные металлоискатели нечувствительны к минерализации грунта. В основе своей конструкции они также имеют катушку. Ее электромагнитное поле создает на поверхности металлического предмета вихревые токи. Именно их и улавливает прибор. Однако такой принцип работы, понижает возможности детектора к дискриминации, что может стать существенным недостатком при работе с одним типом металла.
Читаем, как правильно выбрать металлоискатель
Генераторные металлодетекторы бывают разных видов. Но у всех них в основе конструкции находится LC-генератор. Такие устройства являются мало чувствительными, также зачастую они предназначены для поиска металла только одного вида.
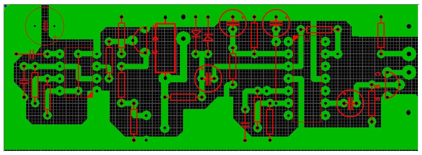
Зеркальное отражение рисунка платы для печати
Теперь нужно отрезать кусочек текстолита. Его размер должен составлять 50 на 70 мм. С помощью напильника можно подравнять края, а также удалить заусенцы. Следует помнить, что на плате не должно быть никакой пыли или какого-либо мусора.
Накладываем заранее подготовленный рисунок печатной платы (тонером вниз). Теперь его нужно прогладить с помощью утюга.
После того, как бумага прилипнет к плате, на ней рекомендуется оставить утюг. После этого её нужно поместить в тёплую воду. Достаточно оставить её там хотя бы на пару минут. После этого следует заняться скатыванием бумаги с платы. Лучше всего делать этого от середины к краям.
После этого шилом нужно удалить остатки бумаги на дорожках. Сами дорожки нужно закрасить маркером. После того, как всё высохнет, шилом потребуется для подравнивания дорожек. Теперь плата готова к травлению.
Травить плату нужно в растворе хлорного железа.
Травление платы
Следующий этап – это монтаж деталей. Обычно плата крепится к корпусу при помощи выключателя, а также переменного резистора. Корпусом может выступать коробка от губки для обуви. Это очень практично и дёшево. Для большей наглядности следует изучить схемы, которые невозможно пересказать словами.
Создание
Металлоискатель своими руками, подробная инструкция:
- Первым делом делается печатная плата на принтере. Ее нужно распечатать и протравить на медной плате. Для этого используется метод перевода тонера на плату. Принцип заключается в следующем: нужно распечатать зеркальное изображение платы на принтере, после чего перенести его на медную часть платы утюгом. В процессе тонер будет действовать как маска, которая сохранит дорожки, а другие части растворятся в химическую ванну. Вот как выглядит схема платы.
- Дальше следует наполнить плату металлоискателя имеющимися транзисторами и конденсаторами. Сперва требуется припаять 6 NPN транзистора. Потом припаиваются другие элементы, как показано на схеме.
- Теперь поподробней о схеме. Вот как припаиваются 6 транзисторов.
- После этого нужно добавить два конденсатора, как на фото ниже.
- Теперь плата металлоискателя заполняется полиэфирными конденсаторами и резисторами. Сперва добавляются 5 конденсаторов, емкость которых 0,1μF. После чего в ход идут другие конденсаторы (0, 01μF). Упрощает задачу то, что они не являются поляризованными, а значит, к плате они припаиваются в любом направлении ножек.
- Осталось добавить остальные резисторы.
- Создание платы продолжается. Вот как он должен выглядеть в готовом виде:
- Теперь, когда плата готова, можно намотать ветки на катушки металлоискателя. У нас их будет 2, они часть цепи LC генератора. Первой будет эталонная катушка. Для ее создания используется провод, сечением 0,4 мм. Нужно отрезать кусок деревянного дюбеля, чтобы он получился 5 см длиной и 13 мм диаметром. В нем сверлится три отверстия, через которые будут проходить проводки. Один из них проходит через середину продольно, а другие два на каждом конце перпендикулярно. Медленными и осторожными движениями нужно намотать максимальное количество витков на дюбеле в один слой. Не нужно наматывать до конца, требуется оставить 3–4 мм древесины на концах.
- Не стоит крутить провод, хотя это кажется логичным. Требуется наматывать по такой технологии: провод остается на месте, а вращается сам дюбель. Он будет наматывать провод на себя, как лебедка.
- Теперь следует протянуть каждый конец проводка в отверстия, сделанные перпендикулярно, после чего один из концов сквозь продольное отверстие. Осталось закрепить провод лентой после завершения работ. Дабы снять покрытие на торцах катушки, которая открыта, нужно использовать наждачку.
- Теперь можно делать поисковую катушку металлоискателя. Она будет большая, чтобы максимально улавливать металл. Для ее создания потребуется вырезать держатель. Он делается из фанеры, толщина которой 6–8 мм. Ниже на рисунке будет схема, благодаря которой можно выполнить работу. Достаточно нанести на фанеру разметку и используя лобзик или ножовку вырезать детали конструкции.
- После чего взяв все тот же провод, сечением 0,4 мм, следует намотать примерно 10 витков на корпус конструкции. Катушка с нашего примера имеет в диаметре 15 см.
- Теперь к корпусу конструкции присоединяется ручка. Ее размер должен выбираться в зависимости от роста пользователя. При помощи деревянного колышка 6 мм, рукоятка прикрепляется к корпусу. Использовать для этого металлический саморез или болт запрещается. Любые металлические изделия в конструкции будут нарушать работу металлоискателя. Он постоянно будет сигнализировать об обнаружении металла.
Настраиваем эталонную катушку конструкции из деревянного дюбеля. Ее частота в цепи настраивается до 100 кГц. Для этой цели нужен осциллограф или мультиметр, оборудованный частотометром. Все начинается с подключения катушки к цепи. После чего нужно включить питание будущего металлоискателя. Осталось подключить щупу от прибора к каждому концу катушки и вымерять частоту. Показатель не должен превышать 100 кГц. Если частота недостаточная, то катушка может быть укорочена. Благодаря этому индуктивность уменьшается, а частота наоборот, повышается. И снова выполняется измерение. В нашем примере снизив частоту меньше 100 кГц, размер катушки составил 31 мм.
Вот и все, теперь можно проверить конструкцию на работоспособность. Подобные металлоискатели являются довольно сложными и новичку будет тяжело справиться с созданием. Однако, есть и простой вариант создания металлоискателя.









































